您现在的位置:新财道在线 > 原创文章
新财道在线Family wealth research
AI或重塑家族办公室服务模式:从「人力密集型」到「人机协同化」
新财道 时间:2025-02-28

在AI技术的浪潮下,家族办公室正迎来前所未有的变革。在这场技术革命的背后,隐藏着怎样的挑战与机遇?家族办公室如何在保护隐私与提供个性化服务之间找到平衡?

家族办公室最早起源于古罗马时期的家族主管(Domus)以及中世纪时期的总管家(major Domo),现代意义的家族办公室兴起于19世纪中期。19世纪30年代摩根家族成立的家族基金,通常被视为后来家族办公室的雏形,1882年约翰•洛克菲勒建立的家族办公室,代号“5600房间”,则被普遍认为是世界上第一个现代意义上的家族办公室。

2007年美国次贷危机后,全球不少财富家族的财富市值大幅缩水,令他们认识到财富管理的重要性,家族办公室逐渐成为顶级富豪家族的标配,国外如亚马逊创始人贝佐斯的家族办公室Bezos Expeditions、脸书创始人扎克伯格的家族办公室coniq Capital、LVMH创始人伯纳德·阿尔诺的家族办公室Groupe Arnault等,国内如马云的蓝池资本(Blue Pool Capital)、吴亚军家族的双湖资本等等。


01

传统家族办公室——典型的“人力密集型模式”


美国证券与交易委员会在SEC Rule 202(a) (11)(G)-1 the family office rule中,对家族办公室进行了明确定义:“为富有家族(庭)提供投资管理、税务服务、遗产规划服务的实体。”根据美国家族办公室协会的表述,“家族办公室”是专为超级富有的家庭提供全方位财富管理和家族服务,以使其资产的长期发展符合家族的预期和期望,并使其资产能够顺利进行跨代传承和保值增值的机构。

一般而言,家族办公室可提供的服务主要有五大类:(1)财务规划、法律事务、税务规划等咨询服务;(2)资产配置与风险管理等投资服务;(3)实物管理、记账管理、档案与合同管理等行政服务;(4)家族宪章、代际传承、教育等治理服务;以及(5)礼宾和安保、健康顾问、公益慈善等社会服务。

从服务对象的数量看,家族办公室可以分为单一家族办公室(SFO)与联合家族办公室(MFO)。前者仅向单一家族提供服务,适合可投资资产规模达到1亿美元以上的家族;后者则面向多个家族成员提供服务,适合拥有2000万美元至1亿美元可投资资产的家族。

近年来又衍生出了一种新的模式——虚拟家族办公室(VFO), 这种类型的家族办公室通过技术驱动和去中心化模式,依托云平台、人工智能、区块链等技术整合全球法律、税务、投资、传承等专业服务商,为高净值家族提供灵活、高效、低成本的财富管理与家族治理服务。

从服务内容上,家族办公室都可以分为三类:第一类是全能型家族办公室,为家族提供全方位的系统家族服务;第二类是多功能型家族办公室,为家族提供多项但不是全部的家族服务,如提供家族资产配置和家族慈善管理服务,又如提供家族治理和家族教育服务,等等,具体的服务组合根据家族需要确定。第三类是单一功能家族办公室,仅就某一项家族事务提供服务,如仅就家族资产配置提供服务的投资办公室,仅就家族法务提供服务的合规办公室,仅就家族慈善提供服务的慈善办公室,仅就税务筹划提供服务的税务办公室,等等。

中国家族办公室起步较晚。根据天眼查数据显示,目前名称包含“家族办公室”字样的公司有4000多家。《2022中国首届家族办公室生态调研》调研显示,国内80.56%的家族办公室创始人或联合创始人有金融背景。细分来看,有41.67%来自投行,40.28%来自私行,还有15.28%来自保险公司。从获客渠道来看,除了金融机构内置的家族办公室外,国内联合家族办公室、律所内置家族办公室的获客渠道主要是基于人际关系,包括熟人介绍和现有老客户引荐等。

中国的家族办公室从2012年经历了萌芽以及快速增长阶段。在萌芽阶段,家族办公室的服务内容相对单一,主要集中在产品销售和资产配置。由于市场认知度不高,以及专业人才的缺失,行业的发展相对缓慢。此后,随着中国经济的快速增长和高净值人群的不断积累,越来越多的家族开始意识到财富管理、财富传承在家族基业长青方面的重要作用,纷纷设立或寻求家族办公室的服务。同时,2018年随着资管新规大幕拉开,传统资管机构开始发掘新的业务增长点,从资产管理转向财富管理转型,金融机构内置式家族办公室如雨后春笋般涌现,家族办公室行业进入了快速发展阶段。这一系列变化进一步加剧了市场的竞争态势,家族办公室的服务内容也逐渐丰富和多样化,包括资产配置、保险规划、税务筹划、法律咨询、教育规划、慈善公益等多个方面,这些都离不开如律师、税务师、投资顾问、教育规划师等专业人士的专业支持。


02

家族办公室迎新变革,AI助力实现“人机协同”服务模式  


随着AI时代的到来,家族办公室将迎来新的变革。传统家族办公室高度依赖专业团队的经验判断,从前期财富规划方案的设计,到中期方案的执行,再到后续的客户维护,每个环节都需要投入大量人力进行数据整理、市场分析和客户沟通等。未来随着AI技术的深度介入,家族办公室将从“传统人力驱动模式”转向“AI赋能智慧服务”的新时代,家族办公室服务将升级为“智慧中后台+精英决策”的双引擎驱动模式。

首先在资产管理方面,AI可以凭借强大的自然语言处理(NLP)技术、多模态处理技术、知识图谱和推理能力,精准解读金融资讯、研究报告和市场动态,为投资决策提供关键信息支持。投资经理可综合宏观经济环境、行业竞争格局和公司财务数据等信息,预测股票走势、评估投资组合风险收益比,挖掘潜在投资机会。在量化投资方面,AI可利用其计算和数据分析能力,挖掘历史数据,帮助量化投资团队发现新因子,优化投资模型。除此之外,AI还可以通过对非结构化数据分析,挖掘新兴领域的投资机会。例如,LVMH集团Arnault家族办公室通过AI筛选新兴科技领域项目,2024年完成5笔AI相关投资,总额达3亿美元。

在财富管理方面,以资产配置为例,AI可以深度理解客户需求,基于客户的资产状况、投资偏好、风险承受能力等因素,为客户提供投资建议和资产配置方案;并基于强化学习的算法可模拟复杂市场情景,实时调整资产组合。再以保险规划为例,AI会首先分析客户的生命周期阶段,比如是处于单身期、新婚期、育儿期、中年期还是老年期,然后结合每个阶段所面临的风险、家庭情况,为客户量身定制一套符合其当前和未来需求的保险规划方案。

尽管当前AI生成的规划方案与专业人员的水平尚存一定差距,仍需专业人士进行审核把关。但随着DeepSeek等大模型的开源,以及各类资产管理和财富管理机构陆续接入并建立自己的数据库,AI将获得更多丰富的信息、数据和相关案例资源。这些资源将为AI提供宝贵的训练素材,使其可以快速生成更加精准、贴合客户需求的规划方案,从而缩短规划周期,提升服务效率和客户的服务体验,进而提高潜在客户转化率。

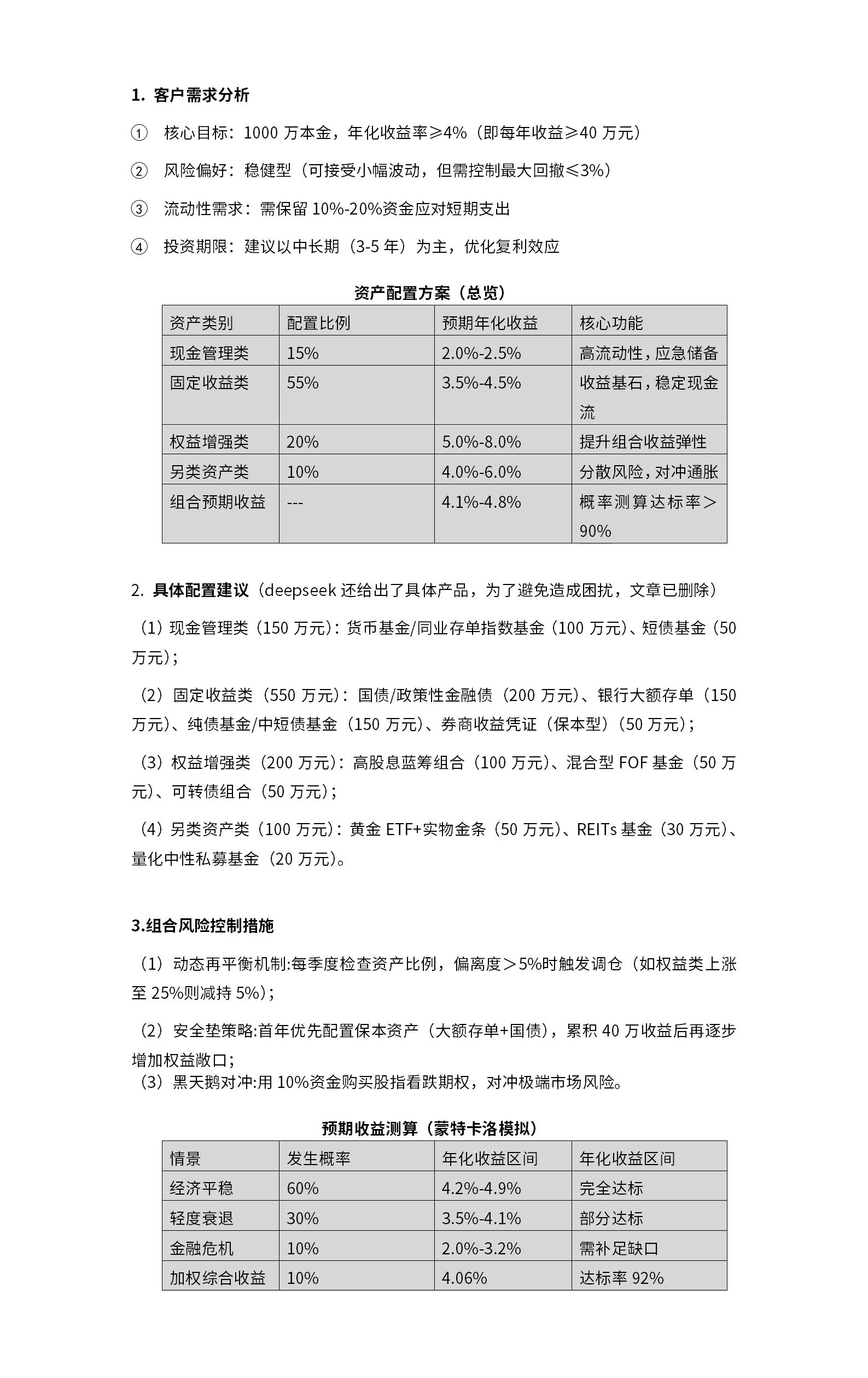
以资产配置和保险规划为例:

客户需求
客户背景
客户有1000万现金,想获得每年4%的收益率,可以配置哪些产品,请给我一份资产配置方案?
董先生今年45岁,金领,年薪100万;有一儿一女,儿子15岁,初中在读;女儿11岁,在读小学;老婆42岁,全职家庭主妇。董先生计划用500万为家庭成员购买保险,请为董先生的家庭出一份保险规划。
deepseek给出的资产配置方案 deepseek给出的保险配置方案


在事务性处理工作方面,将AI技术应用于标准化程度高、重复性强的日常任务,如对财报进行分析、对税务合规进行审查,可以降低人工和合规成本;用于解析海量市场数据与政策变动,如追踪全球税务规则变动对家族财富的影响,可以及时优化财富规划,提升服务效率。据接入DeepSeek的机构反馈,DeepSeek构建的文档解析系统可在数分钟内完成基金协议、法律合同等复杂文件的条款比对,节省人工审阅时间。

此外,基于大模型的OCR发票识别与合同对比功能,还可以有效提升财务效率,降低运营风险。通过机器人流程自动化(RPA)处理数据录入、报告生成等重复性任务,可以降低错误率并提升人工效率。在专业支持层面,通过建立内置的中国法律库及动态更新的司法案例库,可以在合规框架内优化服务或识别地方性法规中的合规风险点。

在客户服务方面,通过自然语言处理技术,AI可以深度理解客户需求,实时解答客户咨询,并通过情感分析优化沟通策略。据悉,邮储银行集成DeepSeekV3模型的“小邮助手”,新增逻辑推理功能,客服响应速度提升50%,复杂问题解决率从60%提高至85%。

未来在家族治理方面,如果把家族分散的资产信息、法律文档、成员关系和性格特征、公司目标、家族治理理念等信息整合到一个智能平台,可以构建透明化家族治理框架,不仅有助于家族价值观的数字化传承,还可以为重大决策提供数据支持。例如,通过技术把老一辈的经验和年轻人的新想法转化成直观、可量化的对比分析方案,让家族成员了解不同方案的潜在收益与风险,使得家族成员能够基于客观信息达成共识。

通过构建家族成员行为数据库,结合区块链技术记录家族历史、家族价值观和传承经验,还可为家族和企业传承提供参考方案;通过分析家族成员的学习轨迹、社交网络,可以为年轻一代家族成员生成个性化培养方案。

展望未来,家族办公室将从“财富管家”向“智慧伙伴”跃迁,形成“精准机器+人性温度”的服务闭环,AI用于处理数据与标准化任务,人类顾问聚焦战略决策、情感沟通和个性化关怀。在这个过程中需同步培养团队的人机协作能力,最终实现技术工具与专业判断的深度协同。


03

家族办公室引入AI面临的挑战:数据安全与个性化服务


随着人工智能(AI)技术的飞速发展,其在财富管理和资产管理领域的应用将日益广泛。大模型训练往往依赖大量数据来提升模型的准确性和可靠性,若训练数据存在偏差、缺失或错误,可能导致模型对市场趋势判断失误,为决策者提供错误依据;若输入客户信息不准确全面,就不能更好的理解客户需求,从而提供不匹配的财富规划方案。因此,AI能否提供高质量的服务,关键上还是依赖于数据和信息输入的准确度。

这就不得不考虑一个问题,那就是数据安全问题。AI依赖大量敏感数据来进行分析和决策,如何平衡隐私保护与技术应用成为了一大难题。在数据收集、存储、传输和使用的过程中,存在数据泄露、滥用等风险,这可能侵害客户的个人权益,甚至引发法律纠纷和监管处罚。对于家族办公室来说,保护客户隐私更是其服务的核心之一,因此在应用AI技术时必须格外谨慎。为了应对这一挑战,家族办公室需要在信息安全方面,加强数据保护措施,建立完善的数据安全管理体系。

另一个问题是,随着各类机构逐渐融入AI技术,一个不可忽视的现象是,AI生成的服务方案往往容易陷入内容同质化的困境。家族办公室必须清醒地认识到,客户的需求是多元且深层次的。在追求标准化的同时,家族办公室应以其独有的专业性和人文关怀,为提供更深层面的陪伴和情感支持,满足客户的个性化、定制化服务需求。这份温暖与理解,是任何技术都无法替代的,也是家族办公室不应也不能忽视的核心价值所在。
上一篇:从家族企业到外商独资:徐福记无法实现家族传承的深层因素解析下一篇:“2025民营企业座谈会”释放了哪些信号?
Copyright © 新财道管理咨询股份有限公司 All Rights Reserved 京ICP备15060716号 企业邮箱