您现在的位置:新财道在线 > 原创文章
新财道在线Family wealth research
新加坡拟出台家办新框架!资本市场服务豁免门槛将提升
新财道 时间:2024-12-20

2024年11月初,新加坡金管局表示,未来在新的框架之下,单一家办必须符合特定条件,才能取得豁免资格。预示着自2023年提高资金管理规模要求后,单一加办的豁免门槛再次提升。

根据2001年的证券与期货法令,此前在新加坡运营的单一家族办公室(以下简称“单一家办”或者SFO)不需要执照。但是2024年11月初,新加坡金管局答复市场人士称,未来在新的框架之下,单一家办必须符合特定条件,才能取得豁免资格(具体要求见正文)。这预示着自2023年提高资金管理规模要求后,单一加办的豁免门槛再次提升。


不过,相关数据显示,新加坡对高净值人群的吸引力依旧不减,2024年前 8 个月,符合13O和13U的单一家办达到1650个。业界人士估计,新加坡单一家办数量2024年末将进一步增至1800个。[1]全球移民机构Henley&Partners预测,2024 年新加坡百万富翁净流入量将达到3500人,在百万富翁净流入量排名前 10 位的国家中排名第三,仅次于阿联酋和美国。



01

新加坡单一家办优惠政策持续收紧


新加坡最早于2017年允许家办可在所得税法令第13R条文下申请税务减免。放开申请以后,根据新加坡金融管理局(MAS)数据, 2017年至2019年间,在新加坡设立家族办公室的数量增加了四倍。2019年-2023年,新加坡单一家办每年以300家-400家的数量增加。

2020 年末,符合税收豁免的单一家办仅有 400 家;

2021年这一数字猛增至700家,增幅超过七成;

2022年底,已经达到1100家;

2023年末,有1,400家单一家办获得税收豁免。


新加坡金融管理局副主席徐芳达此前透露,“2024年前 8 个月,符合条件增加了250个单一家族办公室,达到1,650个,并预计2024年新增单一家族办公室数量将超过2023年新增的300个”。


这一数量仍低于香港,香港2023年末有超过2700多个单一家办。


(1)税收优惠制度和牌照豁免由来

为了给基金管理人提供有利的运营环境,新加坡1947 年制定的《所得税法》第13R (现为13O)在岸基金税收激励计划和 13X(现为13U)增强型基金税收激励计划给予新加坡的基金管理人在新加坡管理的基金提供免税。


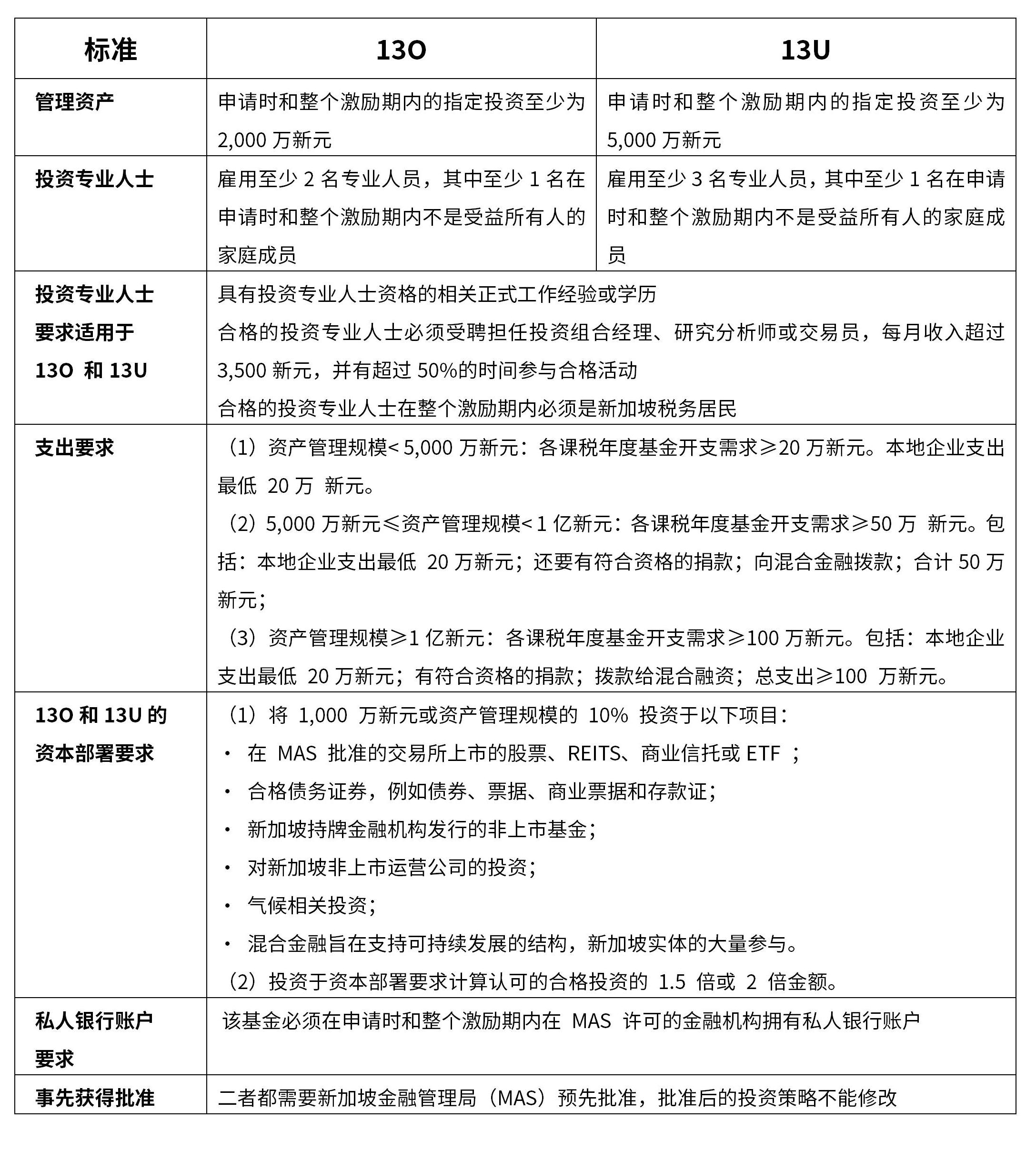
13R需要满足的条件:①基金的注册地必须在新加坡;②基金实体是在新加坡注册成立的公司或者可变资本公司(VCC);③基金管理人必须设立在新加坡,基金行政管理人驻于新加坡设立;④基金规模无规定;⑤家族基金每年本地业务支出最少20万新币。


13X需要满足的条件:①基金实体可以是公司、信托、有限合伙及可变资本公司(VCC);②基金的注册地可以是新加坡或离岸;③基金投资人无限制;④基金管理人需要在新加坡,基金行政管理人驻于新加坡设立;⑤基金规模需达到至少5000万新币的基金规模;⑥基金每年本地业务支出最少20万新币。


牌照制度方面,2001年新加坡《证券及期货法》第99(1)(h)条规定,从事以下受监管活动时,无需持有资本市场服务牌照:(1)获得牌照的银行、商人银行、金融公司、保险公司从事受监管活动;(2)经批准的交易所、市场经营者、控股公司、清算所等,在其运营有组织市场、履行控股公司职责或运营清算设施的范围内,从事受监管行为;(3)管理局可能豁免的其他人员或人员类别,就任何受监管活动而言。


由此,单一家族办公室可以向监管当局申请豁免牌照。


(2)牌照豁免和税收优惠制度演变

2022年1月1日起,新加坡税务局将13R更名为13O,13X更名为13U。2022年4月11日,新加坡金管局宣布符合13O税收豁免条件的家族办公室门槛翻倍:自4月18日起,13O基金申请时的最低基金规模由此前的500万新元提升为1000万新元,与此同时,基金要承诺在2年的宽限期内将其资产管理规模增加到2000万新元。


2023年7月5日,新加坡金融管理局(MAS)再次修改税收豁免要求,13O计划的初始资金门槛,要求2,000万新币须在递交正式申请前一次性到位且始终保持。可计入净资产的资产类型需是指定投资,指定投资包括大部分的金融产品,指定投资不包括保险、新加坡不动产和数字货币资产。


表1:新加坡家族办公室基金管理最新豁免要求


牌照豁免制度方面,2024年11月6日,针对于2023年7月豁免新框架的征求意见做出回应。单一家办(SFO)必须符合以下条件,才能取得豁免资格:


(1)豁免标准

• 可以通过信托、基金会或其他结构持有,只要资金完全来自家族成员。慈善组织可以为受益人,但这些受益人不得控制信托或基金会的资产。并且家办只能代表完全由家庭资助的慈善组织管理资金。

• 非家族关键职员持有家办的资产管理规模或股份不得超过10%。

• 家族世代往上追溯不得超过五代人,家族成员的定义扩大至了涵盖姻亲关系。
(2)为了加强反洗钱和反恐融资(AML/CFT)检查,家办必须在受到金管局监管的银行开设账户,银行需要对其客户(包括SFO)进行的AML/CFT检查。并且将这一要求扩展到家办的家族载体(FV)。
(3)家办开始运营起的14天内通知金管局。
(4) 必须有一名在新加坡居住的员工作为家办与金管局之间的指定联络人。
(5)财年结束后的四个月内提交年报。年度报告中报告以下信息:管理下的总资产;截至日历年底,已建立并维持业务关系的MAS监管金融机构的名称。
(6)家办及其家族载体应列出他们已开立并维持账户的所有MAS监管银行。


新框架一旦生效,单一家办有一年的准备时间。此外,从2024年10月1日起,单一家办管理在新加坡的基金,在申请税务豁免时必须附上新加坡金融管理局指定的筛查服务商所提供的背景调查报告。


(3)慈善事业税收优惠措施

为鼓励单一家办以新加坡为基地开展慈善活动,新加坡金管局于2023年7月5日宣布推出慈善税收激励计划。以新加坡为海外捐赠基地的海外捐赠可享受100%税收减免,抵扣期为5年,上限为捐赠者法定收入的40%。税收减免的接受者 - 每个 SFO仅选择以下之一:

• SFO管理13O/U基金

• 13O/U基金的最终受益所有人

• 13O/U基金的受益人

• 相关家族企业,即总部位于新加坡的非上市公司实体,其最大股东与13O/U基金的UBO或受益人属于同一家族。



02

新加坡财富管理市场规模持续增加


新加坡金管局发布的《2023年新加坡资产管理调查》显示,2023年,新加坡的资产管理规模增长了10%,达到5.4万亿新元(合4.1万亿美元),比亚洲的资产管理规模增长更快。其中,来自境外的资产占比77%,89%的资产管理规模投资于新加坡以外。


图1:新加坡管理资产规模变化趋势(2018-2023)


由于家办税收优惠门槛的提高,以及反洗钱措施导致家族办公室审批时间被延长,2023年资金净流入显著放缓。数据显示,2023年,新加坡资金净流入1930亿新元(1465亿美元),低于2021年的4480亿新元和2022年的4350亿新元。反映了资产管理公司在筹集资金和管理资金方面面临的挑战。


图2:新加坡基金规模资金净流入(2018-2023)


相比而言,截至2023年末,香港资产及财富管理业务的管理资产按年上升2%至31.19万亿港元(3.99万亿美元),2023年录得3890亿港元(500亿美元)的净资金流入,存量和增量均不及新加坡。其中,源自非香港投资者的资产达19.36万亿港元,占资产及财富管理业务的64%。


从资产净流入来看,尽管2022年以来新加坡提高了单一家办税收优惠门槛,但是对高净值人群的吸引力依旧不减。BCG预计新加坡2023年至2028年间财富管理规模将以每年8.5%的速度增长,快于任何其他全球财富中心。



03

香港or新加坡,如何选择家办设立地?


2023年数据分析公司Amicus提供给《联合早报》的数据显示,新加坡家办董事的背景多元,来自全世界60多个地区。截至2023年8月,新加坡有2053名单一和多户家办董事,来自中国大陆有699人,占总董事人数的34%,排名第一;而新加坡本土的董事693人,排在第二。排名第三至第十的董事来源地依序为:印度尼西亚、马来西亚、印度、英国、台湾、澳大利亚、加拿大和美国。


随着监管标准的提升,部分业内人士认为,豁免新框架可能导致单一家办的合规和运营成本增加。一些希望监管较为宽松的家族,可能转到香港、卢森堡或迪拜等地方设立家办。不过,就中国大陆的高净值人群而言,从管理的便利度来看,新加坡和香港仍是中岸地的首选项。


香港还是新加坡?


从法律制度来看,新加坡政治稳定、营商环境优越[2],拥有严格的法律体系。新加坡以普通法为基础,其主要法律渊源包括成文法、判例法和习惯法。在发生跨境纠纷时,企业可依靠新加坡作为世界级仲裁机构。香港也提供了稳定的法律制度和政治环境,虽然背靠中国大陆,其金融监管及法制仍然自制,普通法和衡平法原则继续在香港予以保留。香港国际仲裁中心已成为亚洲领先的争议解决中心。


营商环境各有特色。世界银行发布的《2024年营商环境成熟度报告》,新加坡在市场准入、金融服务、国际贸易、税制、市场竞争和企业清算等方面均处于全球领先地位,香港则在国际贸易、市场准入和市政公用基础设施服务等方面表现突出‌。英国《经济学人》智库最新发布的2024年经商环境排名中,新加坡成为全球经商环境最佳的国家。第2-10位分别为丹麦、美国、德国、瑞士、加拿大、瑞典、新西兰、中国香港及芬兰。


税收方面,香港和新加坡税制均采用的是属地原则。但是香港的税制简单且税率低,只设企业所得税、个人所得税、印花税和物业税。而新加坡除了企业所得税、个人所得税、印花税、财产税(房产)、消费税、预扣税,自2025年1月1日起,还将引入防止税基侵蚀和利润转移(BEPS)2.0框架支柱二的收入纳入规则(IIR)和国内补足税规则(DTT)。


单一家办的税收优惠门槛方面,香港单一家办最低为2.4亿港元,约为3000多万美元,是国际上俗称的超高净值人士;而新加坡13O和13U的最低规模分别是2000万和5000万新元。在支出方面,香港要求每年支出为200万港元;新加坡针对不同规模,分别为20万(5000万)、50万(5000万-1亿)和100万新元(1亿),并且资产管理规模超过5000万新币,要有合格的捐赠和混合的金融拨款。在投资选择上,香港对本地投资无要求,新加坡要求本地投资达到 1000万新元或资产管理规模的 10%。在持股架构方面,香港允许慈善架构持股,单一家办非家族成员可以持有家办5%的份额;新加坡只允许慈善组织作为受益人,非家族成员的持股比例不得超过10%。此外,2023年以来,新加坡在反洗钱/反恐融资(AML/CFT)检查趋于严格,一定程度上可能削弱隐私保护方面的优势。


从投资便利性来看,香港、新加坡各有千秋。新加坡是国际第四大金融中心、第三大外汇交易中心,也是亚洲领先的财富管理中心。香港是亚洲第一对冲基金中心、第二大私募股权市场、最大保险市场以及第四大证券市场,还是世界最大的离岸人民币中心。香港也不实行外汇管制政策,港币可自由兑换,资金可自由进出。主要在于投资者是看中新加坡的稳定投资,还是香港较成熟的资本市场。


总体而言,选择新加坡还是香港,可以从地理区位、营商环境、监管框架、法律制度、环境安全、资本自由度、税务制度以及信托制度等方面,作出符合家族背景、财富规划和身份规划要求的选择。


参考文献:


[1]  区域“抢家办”竞争激烈 业界:新加坡仍具吸引力,狮城财经,2024-12-15。


[2]  为什么选择新加坡?|聚焦国别投资合作之新加坡篇,国际商报,2024年08月06日。


上一篇:2024年财富管理服务信托亮点:规模创新高,制度持续完善下一篇:新增一例!润华服务54.9%股权置入信托 创始人启动传承安排
Copyright © 新财道管理咨询股份有限公司 All Rights Reserved 京ICP备15060716号 企业邮箱